Не нашли что искали? Спросите у нас! Имеем архивы на 140 ТБ. У нас есть все современные проекты повторного применения и проекты ремонта советских типовых зданий. Пишите нам: info@proekt.sx
Вам не нужен весь проект? Сможем продать отдельную его часть (раздел или подраздел). Напишите нам! Для связи: info@proekt.sx
Типовой проект общежития 1-300-2м
Технико-экономические показатели.
Год постройки г; лет: 1966
Количество этажей, шт: 5 + подвал
Средняя внутренняя высота помещений, м: 2,6
Объем объекта капитального строительства, м3: 14146
Общая полезная площадь дома, м2: 3991,1
Полезная площадь жилых помещений, м2: 2985,2
Жилая площадь, м2: 1712,2
Размеры здания в плане, м: 55,0 х 14,9
Высота здания, м: 14,5
Количество жилых комнат, шт: 99
Общие сведения.
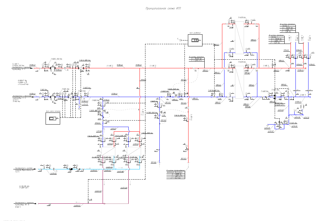
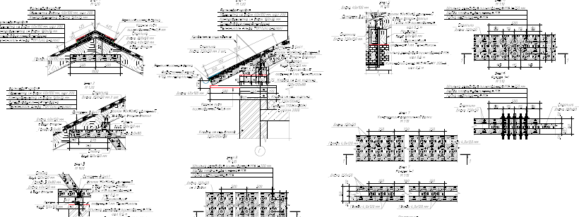
Здание общежития для студентов 1966 г. постройки – 5 этажное с подвалом и чердачным помещением. Общие габаритные размеры здания – 55,0х14,9 м, высота здания 14,5 м (высота этажей – 2,6 м). Количество жилых комнат – 99. Общая полезная площадь здания – 3991,1 кв.м., в т.ч.: жилые помещения (полезная площадь) – 2985,2 кв.м; в т.ч. жилой площади – 1712,2 кв.м. Объем здания – 14146 куб.м. Здание оборудовано системами инженерно-технического обеспечения (в настоящем заключении не рассматривается. Обследование систем и сетей здания предоставляется в виде отдельных томов (разделов) и т.п.). В здании имеются системы водоснабжения и водоотведения, газоснабжение, отопление и вентиляция, электроснабжение, слаботочные системы (пожарная сигнализация, видеонаблюдение, телефонизация и т.п.). В подвале здания расположены душевые, раздевалки, вспомогательные технические помещения, а также помещения хранения спортивного инвентаря (лыжная база). На первом этаже здания расположены помещения столовой с набором вспомогательных и подсобных помещений; вестибюль и читальные залы; помещения административно-управленческого персонала, а также другие вспомогательные помещения. Со 2-го по 5-й этажи в здании располагаются помещения жилых комнат с набором вспомогательных помещений. Здание общежития запроектировано в 1961 г. на основании Типового проекта № 1-300-2М «Общежитие для студентов на 400 учащихся с кирпичными стенами» (модернизированное) с привязкой к местным условиям и заданию Заказчика. В отличии от типового проекта здание запроектировано с подвалом для хозяйственных помещений. Внутренний ж/б каркас здания по типовому проекту заменен на продольные кирпичные стены с устройством в них вентиляционных каналов. На все изменения разработаны изменения и корректировки, отраженные в проектной документации В конструктивном отношении здание бескаркасное с продольными и поперечными несущими кирпичными стенами. Фундаменты здания выполнены ленточными на естественном основании - сборные из бетонных фундаментных блоков типа ФБС, подошва фундаментов – из сборных ж/б блоков по типу ФЛ. Стены подвала – сборные ж/б блоки с докладкой из керамического полнотелого кирпича марки М100 на растворе марки М50, толщина стен подвала – 510 мм. Наружные стены – из семищелевого кирпича, толщина стен 510 мм. Внутренние стены из силикатного кирпича. Столбы на 1-м этаже выполнены сечением 770х640 мм из кирпича марки М100 на растворе М50 с армированием кладочной сеткой. Для общей жесткости здания на отм. -0,450 м, -1,80 м, -2,40 м, - 3,00 м, + 8,065 м, +13,665 м в здании выполнены железобетонные диафрагмы из бетона марки М200 и арматуры из стали Ст5. Перегородки здания в сухих помещениях – из гипсоопилочных плит толщиной 80 мм; в санузлах и душевых – из шлакоблоков толщиной 90 мм. Перекрытия – из сборных железобетонных панелей с круглыми пустотами и из плоских железобетонных плит. Лестницы – сборные ж/б лестничные площадки и марши. Кровля здания скатная – стропильная система из деревянных элементов.

